昆明市生态环境局开展污水处理厂污染物排放标准以及排污口相关工作培训
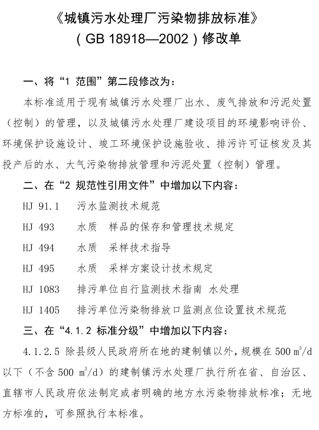
近日,生态环境部与国家市场监督管理总局联合发布了《城镇污水处理厂污染物排放标准》(GB18918-2002)修改单(以下简称“修改单”),并将于2026年3月1日起正式实施。为进一步做好贯彻落实工作,昆明市生态环境局于1月30日组织开展了污水处理厂污染物排放标准以及排污口监督管理相关工作培训。
针对污水处理厂污染物排放标准修改单内容,昆明市生态环境局邀请相关专家进行培训,市滇池管理局、市住房城乡建设局相关负责同志,局机关相关处室、直属单位以及各县(市)区分局负责同志,昆明市城镇污水处理厂、集镇污水处理厂、工业园区污水处理厂相关负责人等参加培训。专家主要从修改单的修改背景、修改内容、标准解读、工作要求等方面进行系统培训。
针对入河排污口监督管理方面工作,昆明市生态环境局邀请了相关专家进行培训,局机关相关处室以及各县(市)区分局相关负责同志参加培训。培训过程中,专家对排污口日常工作中发现的问题进行现场答疑并提出工作建议。培训结束后,市生态环境局对各县(市)区入河排污口整治进展情况进行了调度,并明确了工作要求。
通过培训,进一步强化了修改单与地方现行监管工作的衔接,确保了后续监管标准的统一;昆明市辖区各污水处理厂相关负责同志全面了解了政策的新变化;各县(市)区分局在排污口方面的监管工作也更加顺畅。
知识链接




来源:局水生态环境处

